旧版首页 | 新版首页 |
班级网站管理登录 | 注册

微信扫一扫

招生电话:

0591-85316863

投诉建议:

0591-85314300

西山学校全国统一免费咨询电话:0591-85316863

当前位置首页 > 福建西山学校 > 动态资讯 > 校园新闻 > 正文
热门标签领导关怀 张文彬 招生专栏
西山教育集团冠名『2016·第二届海峡两岸武术文化节』
时间:2016-11-09 08:00:14  来源:福建西山学校  阅读数:次  编辑:刁亚楠
  为了将武术这一中华名族的文化瑰宝推向世界,走向奥运,同时也为了向海峡两岸及全球武术界同仁提供一个交流展示的平台,以福建省体育局为指导,由福建省社会体育指导中心主办,福建心武自然门武术研究院、中华全球洪门联盟(台湾)承办,西山教育集团冠名的《2016·“西山杯”第二届海峡两岸武术文化节》将于11月19日-20日在福州市马尾体育馆举行(18日报到)。
 
  本次武术节本着扩大武术交流、促进世界体育发展的宗旨,以武林盛会,云集四海高手,切磋武艺,竞技交流,共同弘扬中华武术精神,传承中华传统优秀文化。
 
  西山教育集团从1994年创办第一所学校福建西山学校至今,一直秉承“以文为主,体艺为特色”办学理念,近年来,西山学校在国内外各项重大体育、武术赛事中摘金夺银,成绩瞩目。本次冠名2016·“西山杯”第二届海峡两岸武术文化节,为中华武术的发展与传承贡献了一份力量,也说明了西山学校拥有极高的社会声誉和影响力以及体育、武术在西山学校的良好群众基础。

  11月19日至20日,『2016·“西山杯”第二届海峡两岸武术文化节』西山教育集团邀您一同见证"武王"的诞生!

 
西山教育集团冠名『2016·第二届海峡两岸武术文化节』
 
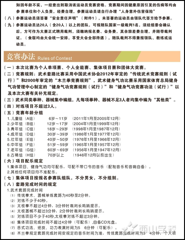
2016·“西山杯”第二届海峡两岸武术文化节具体介绍
西山教育集团冠名『2016·第二届海峡两岸武术文化节』
西山教育集团冠名『2016·第二届海峡两岸武术文化节』
西山教育集团冠名『2016·第二届海峡两岸武术文化节』
西山教育集团冠名『2016·第二届海峡两岸武术文化节』
西山教育集团冠名『2016·第二届海峡两岸武术文化节』
西山教育集团冠名『2016·第二届海峡两岸武术文化节』
西山教育集团冠名『2016·第二届海峡两岸武术文化节』
西山教育集团冠名『2016·第二届海峡两岸武术文化节』
西山教育集团冠名『2016·第二届海峡两岸武术文化节』
西山教育集团冠名『2016·第二届海峡两岸武术文化节』

(图文/刁亚楠)
西山教育集团旗下学校
Copyright©1994-2024 西山教育集团 版权所有 全国咨询热线:0591-85316863(福建西山学校)
闽ICP备10203392号-2 闽公网安备 35018102000197号
幼儿园更新统计 | 小学部更新统计 | 初中部更新统计 | 高中部更新统计 | 职专部更新统计 | 电视台更新统计 | 腾讯视频一 | 腾讯视频二 | 腾讯视频三